
Application de Gestion d'Événements
Cahier de Spécifications
Groupe: Brain Crafters — 3C-SDE1

Ce document présente les spécifications détaillées du projet de gestion d'événements. Il couvre les besoins fonctionnels et non fonctionnels, les vues architecturales, les diagrammes, et les critères de qualité attendus.
Année Universitaire
2024-2025
Date de Publication
25 octobre 2025
Version du Document
v1.0 - Version Finale
Encadrant
Wiem Baazouzi
Équipe & Responsables des Modules






Présentation générale du système, contexte métier, périmètre, contraintes et stack technologique.
1.1 Objet du document
Ce document présente les spécifications fonctionnelles et non fonctionnelles de l'application de gestion d'événements, destinée à faciliter l'organisation, la planification et le suivi des événements. Il constitue le cahier des charges technique et fonctionnel servant de référence pour le développement, les tests et la validation du système.
1.2 Portée du projet
L'application permet la gestion complète des événements, depuis leur création jusqu'à leur évaluation, en passant par les réservations, les paiements et la gestion des ressources.
Périmètre fonctionnel
- Gestion des utilisateurs et des rôles (Admin, Manager, Organisateur, Membre)
- Création, modification et suppression d'événements
- Système de réservation et gestion des places
- Traitement des paiements en ligne sécurisés
- Gestion des ressources (salles, équipements, budgets)
- Système de notification multi-canal (email, SMS, push)
- Génération de rapports et tableaux de bord
- Workflow d'approbation des événements
1.3 Contexte métier
Le système répond aux besoins des organisations souhaitant digitaliser et optimiser la gestion de leurs événements. Il s'adresse aux entreprises, associations, institutions éducatives et organismes publics.
Problématiques adressées
- • Processus manuel et chronophage
- • Manque de visibilité sur les ressources
- • Difficultés de coordination
- • Absence de traçabilité
Bénéfices attendus
- • Automatisation des processus
- • Optimisation des ressources
- • Amélioration de l'expérience utilisateur
- • Reporting en temps réel
1.4 Stack Technologique
Frontend
Next.js 14+, React 18+
TailwindCSS, shadcn/ui
React Hooks, Context API
Zod, React Hook Form
Backend
Node.js, Next.js API
PostgreSQL, Prisma ORM
NextAuth.js, JWT
REST, JSON
Infrastructure & DevOps
Vercel, AWS, Azure
GitHub Actions
Sentry, Vercel Analytics
Redis, Next.js Cache
Services Externes
Stripe, PayPal
SendGrid, Resend
Twilio
AWS S3, Cloudinary
1.5 Contraintes et Hypothèses
Contraintes techniques
- Compatibilité avec les navigateurs modernes (Chrome, Firefox, Safari, Edge)
- Temps de réponse inférieur à 3 secondes pour les opérations critiques
- Support de 1000+ utilisateurs simultanés
- Conformité RGPD pour la protection des données personnelles
- Chiffrement SSL/TLS pour toutes les communications
Hypothèses
- Les utilisateurs disposent d'une connexion internet stable
- Les passerelles de paiement externes sont disponibles 99.9% du temps
- Les données sensibles sont stockées de manière sécurisée et chiffrée
- Un support technique est disponible pour les utilisateurs
Cette section décrit les objectifs principaux du projet, à la fois métier et techniques.
Objectifs fonctionnels
- Permettre la création, modification et suppression d'événements par les organisateurs.
- Offrir un parcours de réservation fluide pour les participants.
- Gérer les rôles et permissions (administrateur, organisateur, membre, manager).
- Fournir des états et rapports sur les événements et les inscriptions.
Objectifs techniques
- Architecture modulaire et testable (API RESTful).
- Haute disponibilité et scalabilité horizontale.
- Sécurité des échanges et protection des données utilisateurs.
- Déploiement automatisé via pipelines CI/CD.
Critères de succès
Le projet sera considéré comme réussi si : temps de réservation inférieur à 3s en conditions normales, disponibilité 99.5%, et retour positif des utilisateurs lors de la phase pilote.
Cette section identifie les parties prenantes, leurs attentes, les principaux cas d'utilisation, ainsi que l'analyse des risques et la priorisation des exigences.
3.1 Parties Prenantes
| Acteur | Rôle | Responsabilités | Niveau d'influence |
|---|---|---|---|
| Administrateurs | Gestion globale | Paramétrage, supervision, gestion des utilisateurs | Très élevé |
| Managers | Supervision | Approbation budgets, consultation rapports, validation | Élevé |
| Organisateurs | Gestion événements | Création, modification, gestion ressources et participants | Élevé |
| Membres | Participants | Consultation, réservation, paiement des événements | Moyen |
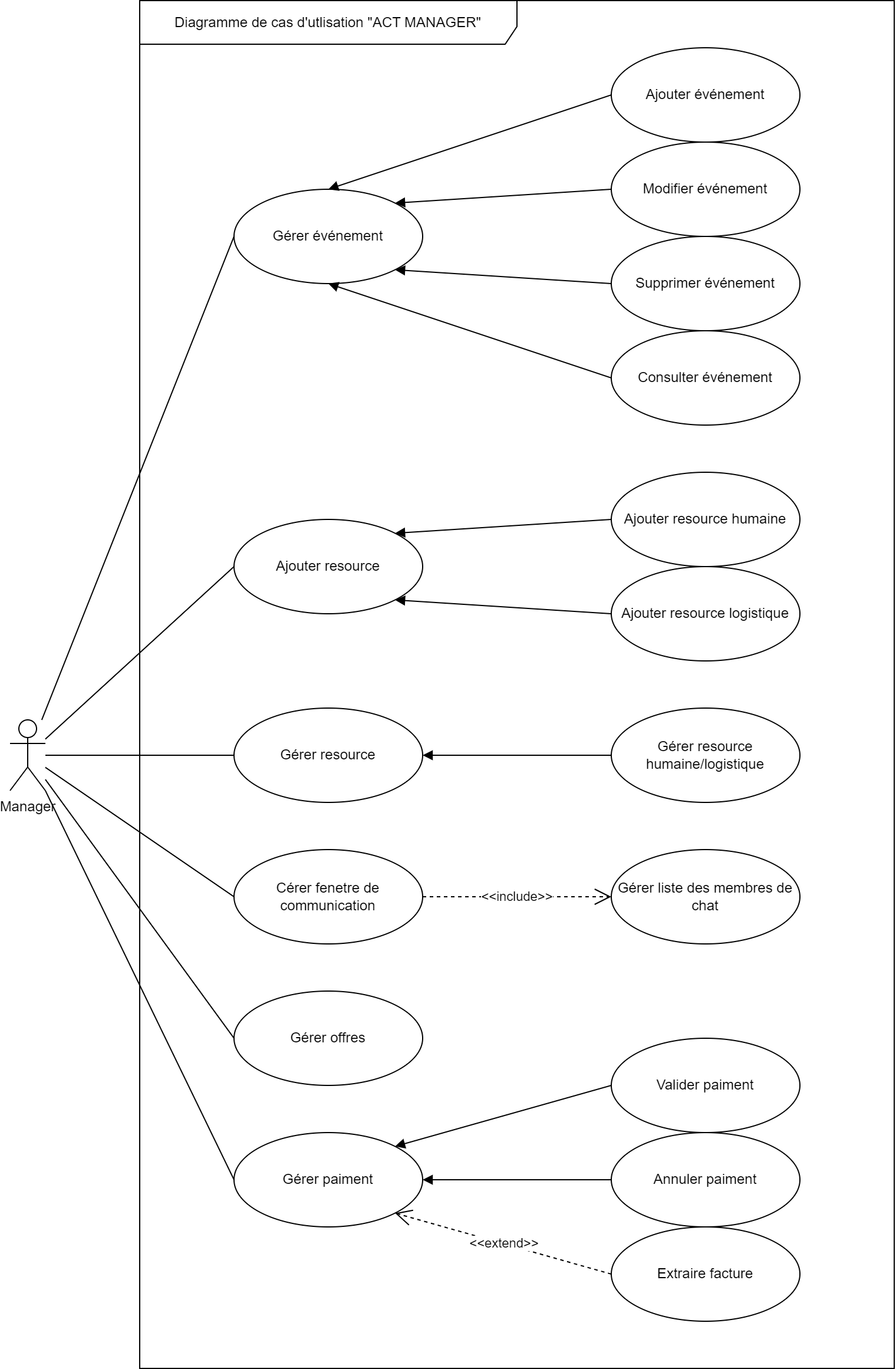
3.2 Cas d'Utilisation Clés
UC-01 : Créer un événement
L'organisateur crée un événement en définissant ses ressources (lieu, capacités, prix, date).
UC-02 : Rechercher des événements
Les utilisateurs parcourent et recherchent des événements selon des filtres (date, lieu, type, prix).
UC-03 : Réserver et payer
Le membre réserve une place et effectue le paiement en ligne de manière sécurisée.
UC-04 : Générer des rapports
Les managers génèrent des rapports d'inscriptions, de revenus et de performance.
3.3 Analyse des Risques
| Risque | Impact | Probabilité | Mitigation |
|---|---|---|---|
| Indisponibilité passerelle paiement | Élevé | Faible | Passerelle de secours, gestion de file d'attente |
| Surcharge serveur lors d'événements populaires | Moyen | Moyenne | Auto-scaling, cache, CDN, load balancing |
| Violation de données personnelles | Critique | Faible | Chiffrement, audits sécurité, conformité RGPD |
| Réservations multiples simultanées | Moyen | Élevée | Verrouillage optimiste, transactions atomiques |
| Perte de données | Critique | Très faible | Sauvegardes automatiques quotidiennes, réplication |
3.4 Contraintes et Hypothèses
Contraintes techniques
- Intégration obligatoire avec passerelle de paiement externe
- Support des utilisateurs mobiles et connexion intermittente
- Chiffrement des données sensibles au repos et en transit
- Conformité RGPD et réglementation locale
Contraintes organisationnelles
- Budget limité pour l'infrastructure cloud
- Délai de livraison : 6 mois pour MVP
- Équipe de développement : 3-5 développeurs
- Formation utilisateurs nécessaire
Hypothèses techniques
- Connexion internet stable pour les utilisateurs
- Disponibilité des services externes à 99.9%
- Navigateurs modernes avec JavaScript activé
- Capacité de stockage suffisante pour 5 ans
Hypothèses métier
- Croissance progressive du nombre d'utilisateurs
- Support technique disponible en heures ouvrées
- Processus d'approbation définis et respectés
- Formation initiale des utilisateurs clés
3.5 Priorisation des Exigences
Méthode MoSCoW
Must Have (Indispensable)
- • Authentification et gestion des rôles
- • CRUD événements et ressources
- • Système de réservation et paiement
- • Notifications email de base
Should Have (Important)
- • Workflow d'approbation
- • Rapports et tableaux de bord
- • Notifications SMS
- • Recherche avancée et filtres
Could Have (Souhaitable)
- • Intégration calendrier externe
- • Notifications push
- • Export de données avancé
- • Multi-langue
Won't Have (Reporté)
- • Application mobile native
- • Intelligence artificielle pour recommandations
- • Intégration réseaux sociaux avancée
4.1 Authentification et Autorisation
| # | Exigence |
|---|---|
| 1 | Système de connexion sécurisé avec gestion des sessions |
| 2 | Contrôle d'accès basé sur les rôles (RBAC) |
| 3 | Authentification multi-facteurs optionnelle |
| 4 | Gestion des mots de passe oubliés |
4.2 Gestion des Événements
| # | Exigence |
|---|---|
| 1 | CRUD complet pour les événements |
| 2 | Système de workflow pour l'approbation des événements |
| 3 | Gestion des événements récurrents |
| 4 | Système de notification automatique |
4.3 Système de Réservation
| # | Exigence |
|---|---|
| 1 | Réservation en temps réel avec vérification de disponibilité |
| 2 | Gestion des conflits de réservation |
| 3 | Système de file d'attente automatique |
| 4 | Confirmation par email/SMS |
4.4 Traitement des Paiements
| # | Exigence |
|---|---|
| 1 | Intégration sécurisée avec les passerelles de paiement |
| 2 | Support de multiples devises |
| 3 | Gestion des paiements échelonnés |
| 4 | Système de facturation automatique |
4.5 Communication
| # | Exigence |
|---|---|
| 1 | Système de notification intégré (email, SMS, push) |
| 2 | Messagerie interne entre utilisateurs |
| 3 | Alertes et rappels automatiques |
| 4 | Newsletter et communications de masse |
5.1 Performance
| # | Exigence |
|---|---|
| 1 | Temps de réponse < 3 secondes pour les opérations courantes |
| 2 | Support de 1000 utilisateurs simultanés minimum |
| 3 | Disponibilité du système : 99.5% |
| 4 | Optimisation pour mobile et desktop |
5.2 Sécurité
| # | Exigence |
|---|---|
| 1 | Chiffrement des données sensibles (SSL/TLS) |
| 2 | Conformité RGPD pour la protection des données |
| 3 | Audit trail de toutes les opérations critiques |
| 4 | Sauvegarde quotidienne des données |
5.3 Compatibilité
| # | Exigence |
|---|---|
| 1 | Compatible avec les navigateurs modernes (Chrome, Firefox, Safari, Edge) |
| 2 | Interface responsive pour mobiles et tablettes |
| 3 | APIs RESTful pour l'intégration avec d'autres systèmes |
| 4 | Support multi-langues (français, anglais, arabe) |
5.4 Maintenabilité
| # | Exigence |
|---|---|
| 1 | Architecture modulaire et évolutive |
| 2 | Documentation technique complète |
| 3 | Tests automatisés pour les fonctionnalités critiques |
| 4 | Déploiement automatisé (CI/CD) |
5.5 Utilisabilité
| # | Exigence |
|---|---|
| 1 | Interface intuitive et ergonomique |
| 2 | Aide contextuelle et documentation utilisateur |
| 3 | Accessibilité pour les personnes handicapées (WCAG 2.1) |
| 4 | Formation utilisateur intégrée |
Cette section présente le contexte système, les acteurs principaux, leurs interactions avec l'application, ainsi que les systèmes externes avec lesquels l'application communique.
6.1 Contexte Système
L'application de gestion d'événements s'intègre dans un écosystème comprenant des utilisateurs internes, des systèmes externes et des services tiers pour offrir une solution complète.
Systèmes Externes et Intégrations
Services de Paiement
- • Stripe/PayPal : Traitement des paiements en ligne
- • Webhooks : Notifications de statut de paiement
- • API REST : Création de sessions de paiement
Services de Communication
- • SendGrid/Resend : Envoi d'emails transactionnels
- • Twilio : Notifications SMS
- • Push Notifications : Alertes en temps réel
Stockage et Médias
- • AWS S3/Cloudinary : Stockage d'images et documents
- • CDN : Distribution de contenu optimisée
- • Compression : Optimisation automatique
Authentification
- • NextAuth.js : Gestion des sessions
- • OAuth 2.0 : Connexion via réseaux sociaux
- • JWT : Tokens d'authentification sécurisés
6.2 Acteurs et Cas d'Utilisation
Le système supporte quatre types d'acteurs principaux, chacun avec des responsabilités et des cas d'utilisation spécifiques.
Administrateur
Responsable de la gestion globale du système, de la configuration et de la supervision de toutes les activités.
Responsabilités principales
- • Gestion des utilisateurs et attribution des rôles
- • Configuration des paramètres système
- • Supervision des ressources et des événements
- • Génération de rapports globaux et analytics
- • Gestion des droits d'accès et permissions
Manager
Supervise les événements et les ressources, approuve les demandes et consulte les rapports de performance.
Responsabilités principales
- • Approbation des événements et des budgets
- • Consultation des rapports et tableaux de bord
- • Validation des ressources allouées
- • Suivi des KPIs et métriques de performance
- • Gestion des conflits de ressources
Organisateur
Crée et gère les événements, coordonne les ressources et assure le bon déroulement des activités.
Responsabilités principales
- • Création et modification d'événements
- • Gestion des inscriptions et des participants
- • Allocation et réservation de ressources
- • Communication avec les participants
- • Suivi du déroulement des événements
Membre / Participant
Consulte les événements disponibles, effectue des réservations et gère ses inscriptions.
Responsabilités principales
- • Consultation du catalogue d'événements
- • Réservation de places et paiement en ligne
- • Gestion de son profil et préférences
- • Consultation de l'historique des participations
- • Réception de notifications et rappels
6.3 Flux d'Interaction Typiques
Scénario 1 : Création d'un événement
- L'organisateur crée un événement avec détails et ressources
- Le système vérifie la disponibilité des ressources
- Le manager reçoit une notification pour approbation
- Après approbation, l'événement devient visible aux membres
- Les notifications sont envoyées aux utilisateurs intéressés
Scénario 2 : Réservation et paiement
- Le membre sélectionne un événement et réserve une place
- Le système vérifie la disponibilité en temps réel
- Redirection vers la passerelle de paiement sécurisée
- Confirmation de paiement via webhook
- Envoi de confirmation par email et SMS
- Mise à jour du statut de réservation
Cette section présente la décomposition architecturale du système en building blocks, du niveau le plus abstrait (niveau 0) jusqu'aux composants détaillés par acteur (niveau 2).
Vue Niveau 0 - Vue Globale
Vue de haut niveau montrant les principaux building blocks du système : Gateway/API, Services métier, Gestion des ressources, Notification et Persistance.
Vue Niveau 1 - Décomposition Principale
Décomposition détaillée des building blocks principaux, montrant les interactions entre les différents composants et leurs responsabilités spécifiques.
Vue Niveau 2 - Administrateur
Détail des composants spécifiques à l'administrateur, incluant la gestion des utilisateurs, des ressources système et des droits d'accès.
Vue Niveau 2 - Manager
Architecture détaillée des composants du manager, montrant la gestion des événements, des ressources et des réservations.
Diagrammes UML de classes décrivant les entités et relations pour chaque acteur principal du système.
Diagramme de Classes - Administrateur
Représentation détaillée des classes liées à l'administrateur, montrant la gestion des utilisateurs, des ressources et des droits d'accès.
Diagramme de Classes - Manager
Vue détaillée des classes associées au manager, illustrant la gestion des événements, des ressources et des réservations.
Cette section décrit les flux d'exécution des scénarios critiques du système, incluant les interactions entre composants, les temps de réponse attendus et la gestion des erreurs.
11.1 Scénario : Authentification Utilisateur
Processus de connexion sécurisée permettant aux utilisateurs d'accéder au système avec leurs identifiants.
Étapes du processus
- Saisie des identifiants : L'utilisateur entre son email et mot de passeTemps estimé : 10-30 secondes
- Validation côté client : Vérification du format des donnéesTemps : instantané (moins de 100ms)
- Requête au serveur : Envoi sécurisé via HTTPS au backendTemps : 200-500ms
- Vérification en base : Comparaison du hash du mot de passeTemps : 300-800ms
- Génération du token : Création d'un JWT avec les informations utilisateurTemps : 50-150ms
- Réponse et redirection : Stockage du token et redirection vers le dashboardTemps : 100-300ms
Temps total attendu : 1-2 secondes
Gestion des erreurs
- • Identifiants incorrects : Message d'erreur générique pour éviter l'énumération
- • Compte bloqué : Après 5 tentatives échouées, blocage temporaire de 15 minutes
- • Session expirée : Redirection automatique vers la page de connexion
- • Erreur serveur : Message utilisateur convivial et logging côté serveur
11.2 Scénario : Ajout de Ressource
Processus permettant aux organisateurs d'ajouter des ressources (salles, équipements) au système.
Étapes du processus
- Accès au formulaire : Navigation vers la page d'ajout de ressourceTemps : 200-400ms
- Saisie des informations : Nom, type, capacité, disponibilité, coûtTemps : 1-3 minutes (utilisateur)
- Upload de fichiers : Images, documents associésTemps : 2-10 secondes selon taille
- Validation des données : Vérification des champs requis et formatsTemps : 100-300ms
- Vérification des conflits : Contrôle de l'unicité et disponibilitéTemps : 300-600ms
- Enregistrement : Insertion en base de donnéesTemps : 200-500ms
- Notification : Alerte aux managers pour validationTemps : 500ms-2s (asynchrone)
Temps total attendu : 2-4 secondes (hors saisie utilisateur)
Validations et contraintes
- • Nom unique : Pas de doublon dans la même catégorie
- • Capacité valide : Nombre positif et réaliste
- • Fichiers : Taille maximale 5MB, formats autorisés (JPG, PNG, PDF)
- • Permissions : Vérification du rôle organisateur/admin
11.3 Scénario : Réservation d'Événement
Processus complet de réservation incluant la vérification de disponibilité, le paiement et la confirmation.
Étapes du processus
- Sélection de l'événement : Consultation des détails et disponibilitéTemps : 300-600ms
- Vérification en temps réel : Contrôle du nombre de places disponiblesTemps : 200-400ms
- Réservation temporaire : Blocage de la place pendant 10 minutesTemps : 300-500ms
- Redirection paiement : Création de session Stripe/PayPalTemps : 1-2 secondes
- Traitement du paiement : Transaction sécurisée via passerelleTemps : 3-8 secondes
- Webhook de confirmation : Réception du statut de paiementTemps : 1-3 secondes
- Finalisation : Mise à jour du statut et envoi de confirmationsTemps : 500ms-1s
- Notifications : Email et SMS de confirmationTemps : 2-5 secondes (asynchrone)
Temps total attendu : 8-15 secondes
Gestion des cas limites
- • Places épuisées : Message d'erreur et proposition d'événements similaires
- • Paiement échoué : Libération de la réservation temporaire
- • Timeout : Annulation automatique après 10 minutes
- • Doublon : Vérification pour éviter les réservations multiples
- • Concurrence : Gestion optimiste avec verrouillage de ligne
11.4 Considérations de Performance
Optimisations appliquées
- • Cache Redis pour les données fréquentes
- • Indexation des requêtes critiques
- • Pagination des résultats
- • Compression des réponses API
- • CDN pour les assets statiques
Monitoring et alertes
- • Temps de réponse API (seuil : 3s)
- • Taux d'erreur (seuil : 1%)
- • Disponibilité (objectif : 99.5%)
- • Utilisation CPU/Mémoire
- • Logs centralisés avec Sentry
Les patrons architecturaux choisis favorisent la scalabilité, la résilience et la maintenabilité. Le découpage fonctionnel de l'application suit une approche par niveaux pour une meilleure organisation des responsabilités.
Choix de patrons
- Microservices / services modulaires pour découpage fonctionnel
- Event-driven pour notifications et traitements asynchrones
- API Gateway pour centraliser l'authentification et la sécurisation
- Cache distribué pour améliorer les temps de réponse sur lectures fréquentes
Découpage Fonctionnel - Niveau 1 (Partie 1)
Premier niveau de découpage fonctionnel montrant les composants principaux et leurs interactions dans la première partie de l'architecture.
Découpage Fonctionnel - Niveau 1 (Partie 2)
Suite du découpage de niveau 1 présentant les composants complémentaires et leurs interactions dans la deuxième partie de l'architecture.
Découpage Fonctionnel - Niveau 2
Vue détaillée du découpage fonctionnel de niveau 2, illustrant la décomposition fine des composants et leurs relations au sein de l'architecture. Ce niveau montre comment les patrons architecturaux sont appliqués concrètement dans l'organisation des services.
Découpage Fonctionnel - Niveau 3 (Partie 1)
Le pattern MVC (Model-View-Controller) sépare la présentation, la logique métier et la gestion des données, facilitant la testabilité, la maintenabilité et l'évolutivité de l'application.
Diagramme MVC - Architecture Globale
Représentation visuelle des interactions entre Utilisateur, Vue, Contrôleur, Modèle et Base de données.
Architecture MVC Appliquée
Model (Modèle)
Représente les données et la logique métier de l'application.
- Entités principales : Event, User, Reservation, Payment, Resource, Notification
- Repositories : Abstraction de l'accès aux données (EventRepository, UserRepository)
- Services métier : Logique de validation, calculs, règles métier
- DTOs : Objets de transfert de données entre les couches
View (Vue)
Interface utilisateur et présentation des données.
- Composants React/Next.js : Pages, composants réutilisables, layouts
- UI Components : Formulaires, tableaux, modales, notifications
- State Management : React hooks, Context API pour l'état local
- Styling : TailwindCSS, shadcn/ui pour une interface moderne
Controller (Contrôleur)
Gère les requêtes utilisateur et coordonne Model et View.
- API REST : Endpoints exposant les opérations CRUD
- Route Handlers : Next.js API routes pour le traitement des requêtes
- Middleware : Authentification, validation, logging, gestion d'erreurs
- Controllers : EventController, UserController, ReservationController
Flux de Données
- Requête utilisateur : L'utilisateur interagit avec la Vue (clic, formulaire)
- Appel Controller : La Vue envoie une requête HTTP au Controller via API
- Traitement métier : Le Controller invoque les services et repositories du Model
- Accès données : Le Model interagit avec la base de données
- Réponse : Le Controller retourne les données au format JSON
- Mise à jour Vue : La Vue met à jour l'interface avec les nouvelles données
Avantages de l'Architecture MVC
✓ Séparation des préoccupations
Chaque couche a une responsabilité claire et distincte
✓ Testabilité améliorée
Tests unitaires et d'intégration facilités par l'isolation
✓ Maintenabilité
Modifications localisées sans impact sur les autres couches
✓ Réutilisabilité
Composants et services réutilisables dans différents contextes
Exemple d'Implémentation
Cas d'usage : Création d'un événement
- View : Formulaire de création d'événement (EventForm.tsx)
- Controller : POST /api/events - Validation et traitement
- Model : EventService.create() → EventRepository.save()
- Retour : Événement créé avec ID, redirection vers la liste
Cette section présente les patrons de conception appliqués dans le projet et justifie leur usage pour assurer une architecture maintenable et évolutive.
Patrons Comportementaux
Les patrons comportementaux définissent les interactions et les responsabilités entre les objets du système.
- Strategy : pour varier le comportement des règles de tarification et validation.
- Observer/EventEmitter : pour notifications internes et hooks d'audit.
- Command : pour encapsuler les actions utilisateur et faciliter l'annulation.
Patrons Structuraux
Les patrons structuraux organisent les relations entre les classes et objets pour créer des structures flexibles.
- Repository : abstraction de la persistance pour faciliter les tests.
- Adapter : pour intégrer des services externes (paiement, notifications).
- Facade : pour simplifier l'accès aux sous-systèmes complexes.
Patrons de Création
- Factory : pour création standardisée des objets de domaine.
- Builder : pour construire des objets complexes étape par étape.
- Singleton : pour gérer les instances uniques de services partagés.
Définition des critères de qualité, métriques à suivre et stratégies d'assurance.
Métriques de qualité
- Temps de réponse moyen et percentiles 95/99.
- Taux d'erreur (4xx/5xx) et taux d'échecs de transactions critiques.
- Couverture de tests unitaires et d'intégration.
- Durée moyenne de restauration (MTTR) après incident.
Modèle FCM (Facteurs → Critères → Métriques)
Cas de test détaillés
1) Cas de test : Temps de réponse
| Source de simulation | Utilisateur, Testeur |
| Simulation | Ajout d’un test (questions, catégorie, réponses correctes). Utilisation d'un outil de performance (Chrome network) |
| Environnement | Normal load, High load, overload |
| Partie du système | Gestion des tests |
| Réponse attendue | Un test ajouté avec succès et affichage du temps depuis l'outil de test |
| Métrique de réponse | < 3 ms (seuil UX critique) |
Le seuil de 3 millisecondes pour les temps de réponse critiques est basé sur des études UX indiquant qu'il maintient l'engagement des utilisateurs.
2) Cas de test : Ergonomie
| Source de simulation | Utilisateur, Testeur |
| Simulation | Interaction UI: navigation intuitive, disposition, clarté visuelle, accessibilité. Utilisation d'outils ergonomiques |
| Environnement | Évaluations en conditions normales, sous forte sollicitation, en surcharge |
| Partie du système | Interface utilisateur et expérience utilisateur globale |
| Réponse attendue | Interface claire et intuitive, navigation fluide, retours utilisateur immédiats avec messages clairs |
| Métrique de réponse | Nombre de couleurs principales ≤ 3, nombre d'étapes minimales pour tâche critique |
3) Cas de test : Confidentialité
| Source de simulation | Utilisateur, Testeur |
| Simulation | Authentification: cas de données valides et non valides (login, password) |
| Environnement | Application initialisée avec accès aux serveurs de données et application |
| Partie du système | Gestion des utilisateurs |
| Réponse attendue | Utilisateur connecté / accès refusé selon les données |
| Métrique de réponse | Attribution d'un rôle précis par utilisateur selon login et mot de passe |
4) Cas de test : Précision
| Source de simulation | Utilisateur, Testeur |
| Simulation | Vérification de l'exactitude des données affichées; validation via outils de comparaison |
| Environnement | Conditions normales, forte sollicitation, surcharge |
| Partie du système | Mécanisme d'affichage des résultats, calculs et visualisation |
| Réponse attendue | Résultats affichés de façon détaillée, précise et compréhensible |
| Métrique de réponse | Tous les champs nécessaires visibles; pas de données manquantes; organisation pour lecture rapide |
Résultats des Tests Réels - Modèle FCM
Tableaux détaillant les résultats des tests organisés par Facteur → Critère → Métrique
Tests Validés (SUCCÈS)
| ID Cas de Test | Facteur / Critère / Métrique | Partie du Système | Pré-conditions | Résultat Attendu | Résultat Obtenu | Statut |
|---|---|---|---|---|---|---|
| FCM_FCT_001 | Fonctionnel / Conformité, Ergonomie | Gestion des Événements (Formulaire de Création) | Utilisateur connecté avec droits de création | Événement créé avec message de confirmation et redirection | Événement créé avec message flash et redirection instantanée | SUCCÈS ✅ |
| FCM_PERF_002 | Performance / Temps de réponse (< 2s) | Tableau de Bord (Chargement données agrégées) | Utilisateur connecté, DB avec 5000 événements | Temps de chargement < 2s pour éléments critiques | Temps de chargement mesuré: 1.5s | SUCCÈS ✅ |
| FCM_SEC_003 | Sécurité / Confidentialité (Rôle Précis) | Gestion des Utilisateurs (Contrôle d'Accès) | Comptes Admin et Participant existants | Accès refusé avec redirection vers page d'erreur 403 | Redirection vers accueil avec message "Accès non autorisé" | SUCCÈS ✅ |
| FCM_PERF_004 | Performance / Test de Charge (Taux erreur <1%) | Moteur d'Inscription aux Événements | Événement ouvert, simulation 6000 inscriptions/60s | Taux d'erreur <1%, temps réponse moyen <200ms | 5980/6000 réussies (0.33%), temps moyen: 185ms | SUCCÈS ✅ |
Tests en Échec (Améliorations Requises)
| ID Cas de Test | Facteur / Critère / Métrique | Partie du Système | Pré-conditions | Résultat Attendu | Résultat Obtenu | Statut |
|---|---|---|---|---|---|---|
| FCM_FCT_005 | Fonctionnel / Gestion d'Erreurs | Gestion des Événements (Validation Formulaire) | Utilisateur connecté avec droits de création | Message d'erreur spécifique pour champ obligatoire manquant | Message générique sans indication du champ problématique | ÉCHEC ❌ |
| FCM_PERF_006 | Performance / Temps de réponse (< 2s) | Tableau de Bord (Chargement données complexes) | Utilisateur connecté, DB avec 5000 événements | Temps de chargement < 2s | Temps de chargement mesuré: 3s (dépassement seuil) | ÉCHEC ❌ |
| FCM_SEC_007 | Sécurité / Contrôle d'Accès Backend | API de Gestion des Événements | Comptes Admin et Participant existants | Rejet des requêtes non autorisées avec code 403 | Requête acceptée - contrôle d'accès manquant au backend | ÉCHEC ❌ |
| FCM_PERF_008 | Performance / Robustesse sous Charge | Moteur d'Inscription aux Événements | Événement ouvert, simulation 6000 inscriptions/60s | Taux d'erreur <1%, performance stable | Taux d'erreur 8.33%, temps réponse moyen: 950ms | ÉCHEC ❌ |
Analyse des Résultats FCM
Facteur Fonctionnel
✓ Conformité générale validée
⚠️ Gestion d'erreurs à améliorer
Facteur Performance
✓ Charges normales OK
⚠️ Optimisation requise pour pics de charge
Facteur Sécurité
✓ Contrôles UI fonctionnels
❌ Renforcement backend nécessaire
Stratégies d'Amélioration
- Implémentation de validations backend supplémentaires pour la sécurité
- Optimisation des requêtes database et mise en cache pour la performance
- Amélioration des messages d'erreur utilisateur pour l'expérience
- CI/CD avec pipelines automatisés et validations (tests, lint, sécurité).
- Monitoring via Application Insights / Prometheus + Grafana pour alerting.
- Tests de charge sur les chemins critiques avant chaque release majeure.
- Figure VI-1 : Diagramme de cas d'utilisation — Administrateurouvrirtélécharger
- Figure VI-2 : Diagramme de cas d'utilisation — Managerouvrirtélécharger
- Figure VI-3 : Diagramme de cas d'utilisation — Membreouvrirtélécharger
- Figure VI-4 : Diagramme de cas d'utilisation — Organisateurouvrirtélécharger
- Figure VII-1 : Vue Building Block Niveau 0 — Vision globaleouvrirtélécharger
- Figure VII-2 : Vue Building Block Niveau 1 — Décomposition principaleouvrirtélécharger
- Figure VII-3 : Vue Building Block Niveau 2 — Administrateurouvrirtélécharger
- Figure VII-4 : Vue Building Block Niveau 2 — Managerouvrirtélécharger
- Figure VII-5 : Vue Building Block Niveau 2 — Organisateurouvrirtélécharger
- Figure VIII-1 : Diagramme de Classes niveau 3 — Administrateurouvrirtélécharger
- Figure VIII-2 : Diagramme de Classes niveau 3 — Managerouvrirtélécharger
- Figure VIII-3 : Diagramme de Classes niveau 3 — Organisateurouvrirtélécharger
- Figure IX-1 : Diagramme de raffinement — Adminouvrirtélécharger
- Figure IX-2 : Diagramme de raffinement — Managerouvrirtélécharger
- Figure IX-3 : Diagramme de raffinement — Organisateurouvrirtélécharger
- Figure IX-4 : Découpage fonctionnel Niveau 3 — Partie 1ouvrirtélécharger
- Figure IX-5 : Découpage fonctionnel Niveau 3 — Partie 2ouvrirtélécharger
- Figure X-1 : Diagramme de déploiementouvrirtélécharger
- Figure XI-1 : Diagramme de séquence — Authentificationouvrirtélécharger
- Figure XI-2 : Diagramme de séquence — Ajouter ressourceouvrirtélécharger
- Figure XI-3 : Diagramme de séquence — Réservation événementouvrirtélécharger
- Figure XII-1 : Découpage fonctionnel Niveau 1 — Partie 1ouvrirtélécharger
- Figure XII-2 : Découpage fonctionnel Niveau 1 — Partie 2ouvrirtélécharger
- Figure XII-3 : Découpage fonctionnel Niveau 2ouvrirtélécharger
- Figure XIII-1 : Architecture MVC avec flux de données bidirectionnelouvrirtélécharger
- Figure XIV-1 : Patrons de conception comportementauxouvrirtélécharger
- Figure XIV-2 : Patrons de conception structurauxouvrirtélécharger
- Figure XV-1 : Modèle FCM — Facteurs Critères Métriquesouvrirtélécharger



























